孩子马上升K3的家长注意啦!
明年娃就要上小一了!你开始申请学校了吗?
最近直资、私立学校的小一报名正火热进行中
甚至不少学校都截止申请了,比如英华、蔡继有...
好多家长还处于懵懵的状态,或者还不了解香港小一的申请流程,不知道怎么备考,今天我们一起来看看,深度了解一下!
文末,我给大家整理了香港8个区域的
15家热门直资和私立学校小一申请情报
包含【学校+学费+地区+报名时间】
他们大部分都是香港Top30小学,还有1条龙名校哟~记得查收哟~
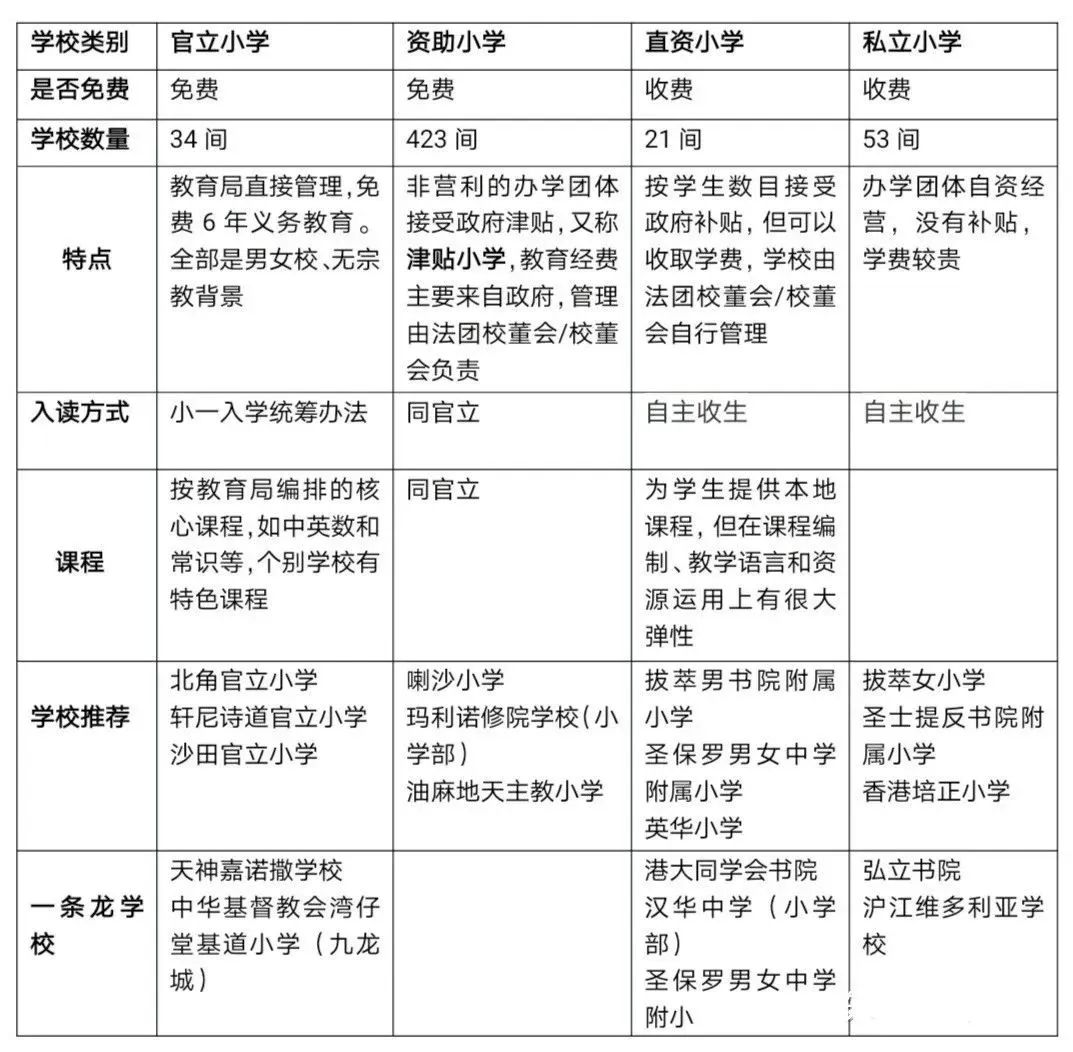
香港小学分类
香港小学分为4类:资助、官立、直资、私立。前两类学校统称为【官津学校】。
官津小学是不收学费,直资和私立小学收学费。
官津小学使用教育局的「小一入学统筹办法」收生,而私立及直资小学是自定申请时间表,且不受校网限制。
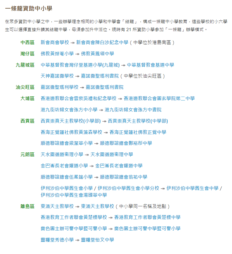
在选校上,主要考虑学校是否与中学结龙或有联系、学校升中成绩、排名及校风情况; 所谓结龙,简单来说就是1条龙办学的学校,小学、中学都在一起,孩子不用辛辛苦苦地准备3次呈分试,小六年级可以直接升入中学,没有升学压力,香港1条龙学校绝大多数都是band1中学,真的很香! 当然啦,这类学校,尤其是热门直资/私立学校,通常都是上千人报名申请,几十几百人竞争一个学位,想要申请也要提前规划备考!否则很可能落选! 比如,保良局陈守仁小学属直资男女校,某年报名人数约7300人,学校收取165名学生,平均约44人争一个学位...圣保罗男女附属小学也是,平均33人争取一个学位...



升小时间安排
香港的小一学位是需要提前1年开始计划的,从申请择校、面试、自行收生、统一派位、公布结果,整个过程将会持续一整年。 而且择校环节还有考虑各种因素,比如,比如学校的宗教背景、“世袭生”状况、男女校、私立、公立等分类,非常复杂。 如果你不了解申请流程,很可能会错过进入名校的机会! ????3月~10月:绝大多数私立及直资小学开启申请,具体每间学校申请时间不同,要留意截止日期 ????9月:官津学校开启「自行分配学位」,你可选择1所小学,不限校网限制,结果11月公布。 ????12月:如果孩子「自行」未被取录,那你就在12月参加官津学校的「统一派位」,申请是受校网限制的,结果来年6月公布。 ????4-6月:部分直私学校开启第2轮入学申请 ????6月:学校注册,如果对派位学校不满意,还可以参加叩门 如果你家娃获得私立小学录取的话,是还可以参加官津小学的「小一入学统筹办法」; 但你要是接受直资小学学位,就要签署1份承诺书,放弃参加前面我说的官津小学的「派位」,好处是你可以同时申请多所学校,择优入读! 怎么申请香港小一呢? 现在有哪些学校在招生? 孩子申请小一,首先要符合小一入学申请资格的四个要求: 到次年9月入学时年满5岁8个月; 本港居民; 尚未入读小学; 从未获派小一学位。 升读香港小学的方式大致分成两种: 第一种是申请、参与直资/私立学校面试,最后获得小学名额; 接着参加学校面试(一般是1-2轮,不排除有的学校会提出3面的要求),如果都通过,就可以获得offer。 虽然香港教育局是禁止在面试时进行笔试,但是很多学校在面试时仍会通过iPad给小朋友进行一些写字、算术的测试。 第二种就是参与官津学校,政府进行的派位/分配。 接下来最关心的问题来了,现在有哪些热门直资私立学校接受小一申请呢? 今天我也给大家整理香港8个区15间热门直资/私立学校小一申请情报,家长请笑纳~


总之,小一想进好的学校,丝毫不压于千军万马过独木桥!名额就那么多,谁的准备齐全,谁的软硬实力更强,谁就能脱颖而出,争取到名校机会! 如果你对香港小一申请没把握,或者计划孩子来港插班,不知道怎么备考面试,你可以问我们升学老师协助,只有了解孩子的特长和优势,才能更有针对性地辅导,相信效率会更高! 有关于小一择校的问题,今天就分享到这里了,如果你有关于香港学校的任何问题,可以随时扫码问我~ 不了解小一面试申请流程? 担心自己孩子录取成功率? 孩子资质一般不知道怎么择校? 内地家长想申请小一学位应该怎么办?